• Welcome to Photrio!
    Registration is fast and free. Join today to unlock search, see fewer ads, and access all forum features.
    Click here to sign up

OM-1n Light Meter - Changing Resistor Values to Adapt Meter to Operate with Silver Oxide Battery

Overlook

H
Overlook

  • 1
  • 0
  • 53
Palm

H
Palm

  • 3
  • 0
  • 51

Recent Classifieds

Forum statistics

Threads
202,252
Messages
2,837,131
Members
101,177
Latest member
mikdman
Recent bookmarks
0

koraks

Moderator
Moderator
Joined
Nov 29, 2018
Messages
27,548
Location
Europe
Format
Multi Format
You may also notice that whoever assembled the board did a fairly sloppy job soldering the resistors on, and that R3 is actually 2 resistors in series (around 16.3K and 4.7K), which may mean they were adjusting the meter at the factory until they got it right.

This looks more like a repair/upgrade that was done by a fairly careless/sloppy repairman. Possibly the owner wasn't happy with the factory 'calibration' of the meter and had it corrected.
"fairly sloppy" is rather generous, btw. It's really horrible. There's no way anyone on an assembly line would do this kind of work and get away with it.

R1 has an overall effect on the circuit, and lowering it probably bleeds out current to ground preventing it from going to the meter.

That follows from the schematic, so your observation matches the theory!
 

Jimskelton

Member
Allowing Ads
Joined
Jan 16, 2023
Messages
48
Location
Alberta, Canada
Format
Large Format
So here are the resistor values I settled on:

R1: 3.3K
R2: 14.5K
R3: 17K

When figuring out values, R2 is said to affect high light values, R1: mid, and R3 low. I settled on R1's value at 3.3K because other values would throw R2 and R3 out quite a bit. I established R3's value next with a low light setting since it seemed to have the biggest effect on the meter overall, then tweaked R2's value with an EV 16 scene.

One thing that threw me off is light entering the viewfinder can affect the meter reading. Once I remembered that, I used an eyecup and things started to line up. I'm very happy with the accuracy of the meter now and am actually inspired to use my OM-1 again.

Because I'm working with the original OM-1 (non MD version) which had what it looked like to be modified R values installed, these values may not work in other OM-1 cameras. It would be interesting to see how other OM-1s stack up. If I was going to do this again here's how I'd do it:

1. start by metering on an EV10 or so scene and lower R1's value until it shows around one stop overexposure
2. raise the value of R3 until exposure is correct.
3. meter an outdoor scene around EV16 or so and modify R2 until it reads correctly.
4. Try metering an EV6 or so scene. If it's a little high, tweak R3's value lower and go back to step 3, then check the EV10 reading.

Once you settle on the values, you can either order the correct resistors, or combine them in parallel or serial to get the right value.

Removing the top plate of the OM-1 requires the removal of the rewind knob (unscrew while bracing the rewind shaft in the camera), the 2 screws under it, the hot shoe nut, and the film advance lever. Be sure you don't move the ASA adjustment.

Then, to set it up for calibration, desolder the 3 leads and solder them to pins that can be plugged into a breadboard. I found it helpful to bypass the on/off switch since in an OM-1 it's a microswitch, but the MD and later versions have a circuit board switch that can be turned on easily. I also installed hockey tape over the prism to prevent any light getting in which would affect the meter.

IMG_20230201_105012.jpg


Now hopefully they won't ban silver oxide cells because of some random concern!
 
OP
OP

back2vinyl

Member
Allowing Ads
Joined
Jan 3, 2023
Messages
11
Location
Cincinnati
Format
35mm
It's good to see someone actually experimenting with real world modifications. All my work has been theoretical so far.

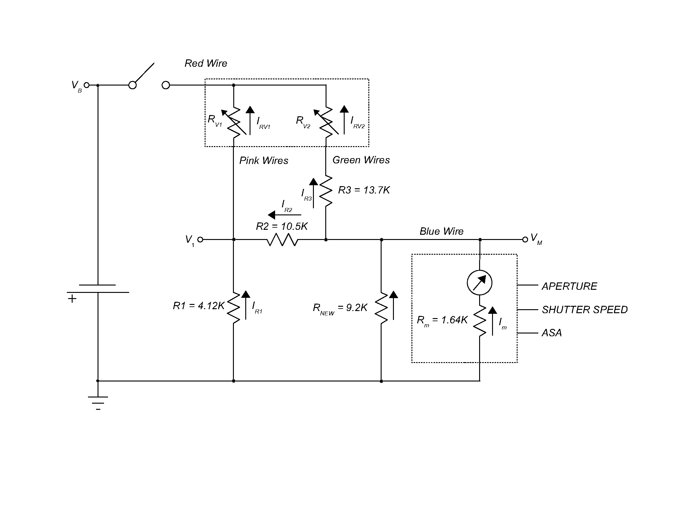
Anyway, here is a quick update on the Silver Oxide battery modifications. I went back and recalculated everything with the correct (updated) schematic, which is shown below.
1677185690918.png

First I tried adjusting the values of the existing resistors to compensate for the voltage change. The best I could do by trial and error was by changing R3 from 13.7k to 17.4k. This voltage curve had a 10% voltage error at EV0, but was within 5% from EV4 to EV16, which is probably good enough.

However, adding a 9.2k resistor in parallel with the meter block (and leaving all the original resistors alone) produced a voltage curve that is within 1% of the mercury battery. This modification was suggested in one of the technical papers for adjusting the exposure meter. Pretty linear, easy to add, and relatively insensitive to resistance value. This is actually something I think might be preferable to adding a diode in series, so when I get around to it, I plan to make this modification to my OM-1n. I'll let you know how it goes. An Excel chart comparing voltage curves is below. Series 3 is the R3 mod, and Series 2 is the new resistor mod.

Olympus Exposure Meter 2023-01-17.png
 
OP
OP

back2vinyl

Member
Allowing Ads
Joined
Jan 3, 2023
Messages
11
Location
Cincinnati
Format
35mm
What are the x and y axes?

That would help. The x-axis is Exposure Value (EV) and y-axis is ratio of silver oxide/mercury battery voltages at meter block. A value of 1.00 indicates the meter will give the same reading with a silver oxide battery as it did with a mercury battery at that EV.
 
Last edited:
OP
OP

back2vinyl

Member
Allowing Ads
Joined
Jan 3, 2023
Messages
11
Location
Cincinnati
Format
35mm
I measured the actual current draw of the meter circuit in an OM-1n. With the lens cap on: 10uA. Pointed to the sky: 188uA. From the attached chart, it appears the MR9 adapter works fine up to around 130uA, at which point voltage drops off dramatically. At the lower end (in low light, voltage is around 1.45v which is a little high. It looks like a better choice of diode would be the BAT43 schottky diode, which looks like it only varies between 1.4 and 1.33 volts.

Back to the original subject. I suppose the resistors in the OM-1 circuit could be temporarily replaced with some POTs. Then, when using a bare silver oxide cell, vary the resistance on the POTs until the meter points to the correct exposure. I have a feeling it would take a bit of trial and error since CdS cells (is this what the OM-1 has?) don't have a linear variation of resistance in relation to the light falling on it.

Based on your chart, the MR-9 battery adapter doesn't appear to provide a very consistent voltage across the exposure range of the meter.
 

Jimskelton

Member
Allowing Ads
Joined
Jan 16, 2023
Messages
48
Location
Alberta, Canada
Format
Large Format
I'm curious as to how this will work. It's quite a different solution than modifying existing resistors. I'm not sure exactly how to read what it's doing, but it looks like it's draining off some current going to the galvenometer, maybe around 16% more current, which in effect is like replacing the galvenometer with one that requires more current.

The diagram below is for the original OM-1. The updated OM-1 and OM-1n have different R values, so I wonder whether they also have a different galvenometer with a different R value. If so, the add-in resistor value may need changing.

This modification would be much easier than replacing all the resistors, and would be a better solution than the diode, which seems to not only have temperature variability, but also doesn't maintain a steady voltage of 1.35 volts throughout the EV range.

It's good to see someone actually experimenting with real world modifications. All my work has been theoretical so far.

Anyway, here is a quick update on the Silver Oxide battery modifications. I went back and recalculated everything with the correct (updated) schematic, which is shown below.
View attachment 330407
(snip)

so when I get around to it, I plan to make this modification to my OM-1n. I'll let you know how it goes.
 
OP
OP

back2vinyl

Member
Allowing Ads
Joined
Jan 3, 2023
Messages
11
Location
Cincinnati
Format
35mm
I'm curious as to how this will work. It's quite a different solution than modifying existing resistors. I'm not sure exactly how to read what it's doing, but it looks like it's draining off some current going to the galvenometer, maybe around 16% more current, which in effect is like replacing the galvenometer with one that requires more current.

The diagram below is for the original OM-1. The updated OM-1 and OM-1n have different R values, so I wonder whether they also have a different galvenometer with a different R value. If so, the add-in resistor value may need changing.

This modification would be much easier than replacing all the resistors, and would be a better solution than the diode, which seems to not only have temperature variability, but also doesn't maintain a steady voltage of 1.35 volts throughout the EV range.

The extra resistor provides a path for current to bypass the galvenometer, essentially draining away excess current that would otherwise pass through the galvenometer due to the increased voltage of the silver-oxide battery.

The value of resistor is selected so that the voltage at the input to the galvenometer when using a silver-oxide cell is close to what the voltage would have been with a mercury cell. The optimum value of the resistor does depend on the impedance of the galvenometer (and to a lesser extent on the impedance of the circuit coupling the galvenometer to the battery), so it could be different for different cameras.

Also, do you have a recommendation on where to buy resistors? I'm reluctant to buy a kit from Amazon as I've had bad luck sourcing electronic components from there before, but the kits from Digikey are a bit pricy. Kind of missing Radio Shack about now.
 

grain elevator

Member
Allowing Ads
Joined
Jan 31, 2020
Messages
1,324
Location
Germany
Format
Multi Format
However, adding a 9.2k resistor in parallel with the meter block (and leaving all the original resistors alone) produced a voltage curve that is within 1% of the mercury battery.

Very simple, would probably work with many meters? Would this noticeably affect battery drain?
 

faberryman

Subscriber
Allowing Ads
Joined
Jun 4, 2016
Messages
6,048
Location
Wherever
Format
Multi Format
I have used Mouser in the past, and was satisfied with my transactions.
 

Nicholas Lindan

Advertiser
Advertiser
Joined
Sep 2, 2006
Messages
4,316
Location
Cleveland, Ohio
Format
Multi Format
[resistor] kits from Digikey are a bit pricey.

Digikey will gladly (well, maybe not so gladly) sell you a single resistor for $0.10. 'Course they will charge $7 for shipping said resistor. And for only $2.50 more they will ship you another 99 copies of the resistor. Radio shack used to sell two resistors for $1.99 or thereabouts - the convenience cost.
 
OP
OP

back2vinyl

Member
Allowing Ads
Joined
Jan 3, 2023
Messages
11
Location
Cincinnati
Format
35mm
Not having a 9.2K resistor handy, I decided to use the 10.5K resistor from the donor OM-1 as the compensating resistor. Below are images of the circuit board before and after the modification. Fortunately, there is a pretty convenient set of pads to solder the resistor to.

circuit board unmodified.jpg
circuit board modifed.jpg


After adding the resistor, the exposure meter is reading about one stop low as compared to my A1, so I'm thinking the resistor needs to have a higher impedance. This could be due to a lot of reasons. Some possible reasons that come to mind are that the circuit in the recipient camera may have different values of resistance as compared to the circuit in the donor camera, the unmodified light meter may have been poorly calibrated from the beginning or have sensitivity changes due to aging, or my calculations may simply be off. So, I plan to buy some resistors and start trying different values.
 

Jimskelton

Member
Allowing Ads
Joined
Jan 16, 2023
Messages
48
Location
Alberta, Canada
Format
Large Format
After adding the resistor, the exposure meter is reading about one stop low as compared to my A1, so I'm thinking the resistor needs to have a higher impedance. This could be due to a lot of reasons. Some possible reasons that come to mind are that the circuit in the recipient camera may have different values of resistance as compared to the circuit in the donor camera, the unmodified light meter may have been poorly calibrated from the beginning or have sensitivity changes due to aging, or my calculations may simply be off. So, I plan to buy some resistors and start trying different values.

Does it read 1 stop low at all EV levels?
 

Niglyn

Member
Joined
Feb 26, 2022
Messages
489
Location
Surrey, UK
Format
Analog
As said in a post above with the nice graph,
The reason mercury batteries were used, is that they give a constant 1.3 Volts for their entire life, so can be used as a reference voltage.
An alkaline battery looses voltage as the battery is used, think of your torch brightness dimming over time.
So if the circuit was calibrated for a new 1.5V alkaline cell, as the voltage drops to 1.4, 1,3 1,2 etc., calibration will be lost.


Some cameras that used a mercury battery, the Zenit TTL for example, have what is known as a whetstone Bridge circuit. This feeds the same battery voltage to both the measuring and setting side, so any variation in voltage is the same either side of the 'bridge' will not affect the accuracy and so the replacement alkaline battery PX625 can be used.

The only real solution is to use a higher voltage power source and then a low-drop-out regulator to maintain 1.3V. However, squeezing this into a camera, is another matter.
 

Jimskelton

Member
Allowing Ads
Joined
Jan 16, 2023
Messages
48
Location
Alberta, Canada
Format
Large Format
The only real solution is to use a higher voltage power source and then a low-drop-out regulator to maintain 1.3V. However, squeezing this into a camera, is another matter.
That would be the ideal solution, but there are other good solutions, which is what this thread is about. I'm happy with the results of what I did--the meter is accurate throughout the EV range.
 
Photrio.com contains affiliate links to products. We may receive a commission for purchases made through these links.
To read our full affiliate disclosure statement please click Here.

PHOTRIO PARTNERS EQUALLY FUNDING OUR COMMUNITY:



Ilford ADOX Freestyle Photographic Stearman Press Weldon Color Lab Blue Moon Camera & Machine
Top Bottom