That's the yellow filter layer.No, I'm referring to C41 films that have Carey-Lea colloidal silver layer. These include most color films and also BW400CN but not XP2 Super. T
Fomapan R 100 hasn't any carey-lea layer.
That's the yellow filter layer.No, I'm referring to C41 films that have Carey-Lea colloidal silver layer. These include most color films and also BW400CN but not XP2 Super. T
Where did I say it has one?That's the yellow filter layer.
Fomapan R 100 hasn't any carey-lea layer.
Just like the Carey-Lea layer of C41 films, the silver AHU layer in Foma-R can be handled by David's method IMO. Do you see any technical obstacle? I think it's not feasible but I never tried myself.Do you see any technical obstacle?
But the formula has worked for other categories of films.direct viewing is not what slides are for!
I would have liked any colleague who says that this method will not work or that formula will cause such-and-such, he must come up with evidence and proof through practical experience and not through (sayings of that and such-and-such company guidelines)
In Resources you will exactly what you are looking for : https://www.photrio.com/forum/resources/fompan-r100-reversal-first-developer.227/
In my notes I see that I used a development time of 8 min at 20C against the listed time by the poster of 5m @27C. I think I only did that one roll. though, but you have a good staring point there.
My old article.
I actually spent the money experimenting with the (OWRO) process which is very similar (somewhat) to the processes that produce film transparency.Including you. Why don't you research on the topic yourself and report us back with you own experiments? Spend money on that and let us know what are the results.
And remember: slides are meant to be projected, of course.
What are you talking about?- You are talking about that the details of Elephant Shadows are almost non-existent, and I object to this opinion.
Thanks for your old article. I find that you got a DMax of 3.16 with your catechol second developer which is substantially higher than what the data sheet reports (~2.75 with Fomadon second developer). Did you project the higher DMax slides and notice any difference the additional density makes to your viewing experience? It's often said that for projection DMax above 2.75 is not useful and hence some argue that slides should target ~2.75 DMax. Would be interesting to know your experience in this regard.
So to sum it up, DMax higher that 2,75 are useless in projected slides.I looked a at them directly oh a light box, the difference is very substantial and a lot better contrast. You can’t project black so you’re limited by the brightness of the projection surface with the projector turned off etc. Thsoe tests would be carried out and tested under normal home conditions with a standard low power tungsten bulb of what’s available at the time. There’s nothing stopping you from having a much brighter back light for your film.
So to sum it up, DMax higher that 2,75 are useless in projected slides.
So to sum it up, DMax higher that 2,75 are useless in projected slides.
You have said it when you write "you can't project black".No, highly doubtful. You need to make a comparison to see it. Those claims are also based on that the eye can’t see more than a certain dMax, which is effectively a certain light level and that light level is well above what the human eye can actually see - and also relatively to the backlight intensity, and also claiming effectively that the human eye can only see low dynamic range, while in reality it can see a high dynamic range all at the same time.
Source?while in reality it can see a high dynamic range all at the same time.
You have said it when you write "you can't project black".
Of course you can but it will be solid black, with no details in it.
That's why higher DMax are useless.
You need some sort of silver halide solvent.Hello
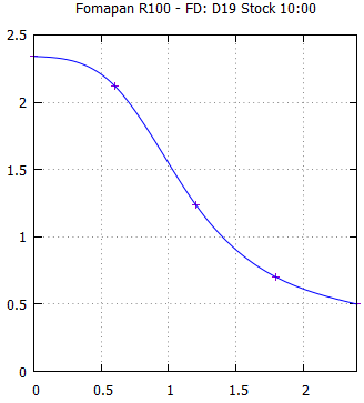
It's been a while since my last post and I have some news. Having some D19 already mixed, I decided to use this as both my first and second developer. I also had some premixed permanganate bleach, with 20g/l sodium hexametaphosphate, 2g/l potassium permanganate and 50g/l sodium bisulfate. I had a Canon EOS 300V empty at the time, so I loaded the film in it and bracketed some shots of a gray card at -4, -2, 0, +2 and +4 stops. These would enable me to plot a characteristic curve, as well as visually assess the density at various exposure levels. So far, so good, but I couldn't be sure what a good exposure index for my process would be, so I decided to play it safe and bracket my shots, leaning towards overexposure. So, I gave my film a +1/2 stop exposure compensation (the 300V only supports half stops) and bracket +-1/2 stop around it. This would create a sequence of shots at 70, 100 and 50 ISO.
Obviously, I had no clue about what a reasonable FD time would be, so I had to experiment a bit. I took the film leader and put some selotape on half of it's emulsion side. This would prevent it from being developed in the FD, but would later be removed for the rest of the steps. I decided to try 10' FD time at 20°C, based on what Foma's suggestion for their recommended developer is, which shouldn't be too far off from D19. It certainly made the piece of film leader black and proceeded to the next step, bleaching. Rather surprisingly, it seemed that 3' was all that was needed to clear the already developed part, so I developed for another 10' in D19 and got a reasonably good looking piece of film, half black, half clear. This method only tells us that 10' in FD will give clear highlights, but less might still be ok. It also tells us nothing about Dmax, because it doesn't take into account any fog produced by FD, because of the selotape.
So, I went ahead and started processing my film. After 3' in bleach, I washed it and took a look inside. Surprisingly, it most definitely wasn't properly bleached, with a large band of unbleached silver in the middle of the frames. I put it back in for another 3', after which it seemed ok. In hindsight, I probably should have left it more. Foma's instructions from their permanganate based kit call for 8' bleaching, but I mixed them up with their 5' suggestion for a dichromate bleach. The rest of the process was completed and finally some observations could be made. First, the best shot was always the ISO100 one, without being necessarily perfect. It's quite good, but a bit less exposure would be nice, at EI125 or 160 (incidentally, dr5 suggests EI160 for this film and his process). Second, the Dmin is rather high. It's probably not as clear as could be. I need to do some testing on it and it could be caused by the short bleaching time. I used my Minolta Scan Dual III as a densitometer and this is the characteristic curve I got:
View attachment 258374
The density readings might not be very accurate, but they're not far off. Dmin as you can see is 0,5. This doesn't exactly ruin them, but it's something that needs to be corrected. Overall, the EI100 shots are rather marginally projection worthy as far as I can tell, I haven't projected any of them yet. They scan fine though and the highlights aren't blown out, they can easily be corrected. The film is also quite fine grained. I suspect with a little more experimentation I'd be able to get very nice results and the film itself is worth using.
This will likely result in unacceptably low maximum density.You need some sort of silver halide solvent.
It depends on how much will you use it.This will likely result in unacceptably low maximum density.
You need some sort of silver halide solvent.

I suspect with a little more experimentation I'd be able to get very nice results and the film itself is worth using.
This is incorrect. Higher dMax are useful and great in slides as long as there is detail separation. End of story. There is no argument against this, and is easily confirmed by adding density to a slide by various methods that keeps separation and you can see this on a light table easily.You have said it when you write "you can't project black".
Of course you can but it will be solid black, with no details in it.
That's why higher DMax are useless.
Those dr5.com stellar DMax figures are meaningless. We have discussed it before. The human eye can't discern DMax higher than 2,4* so why bother?
*as per Grant-Haist book
Previous studies dating back to the 1940s have shown that the human eye can detect as few as five to seven photons. But whether a single photon would be detectable proved elusive.
| Photrio.com contains affiliate links to products. We may receive a commission for purchases made through these links. To read our full affiliate disclosure statement please click Here. |
PHOTRIO PARTNERS EQUALLY FUNDING OUR COMMUNITY: ![]() |
