Very few flatbed film scanners out there have autofocus. This makes placing the film plane correctly at the focus plane a critical aspect of setting up a flatbed scanner. Epson has chosen to address this by using adjustable-height film holders, which allow a choice of 2.5mm, 3mm or 3.5 mm above the glass. The nominal focus point is 3mm above the glass.
In a previous thread, I measured the height of my film holders on the "+" setting (nominally 3.5mm above the scanner glass), and found them to be close, 3.38mm, on average (4 holders, 2x35mm and 2x120). I was satisfied with the uniformity of the results for the film holders, and felt that once I found an optimum height, I could set up all my film holders the same way.
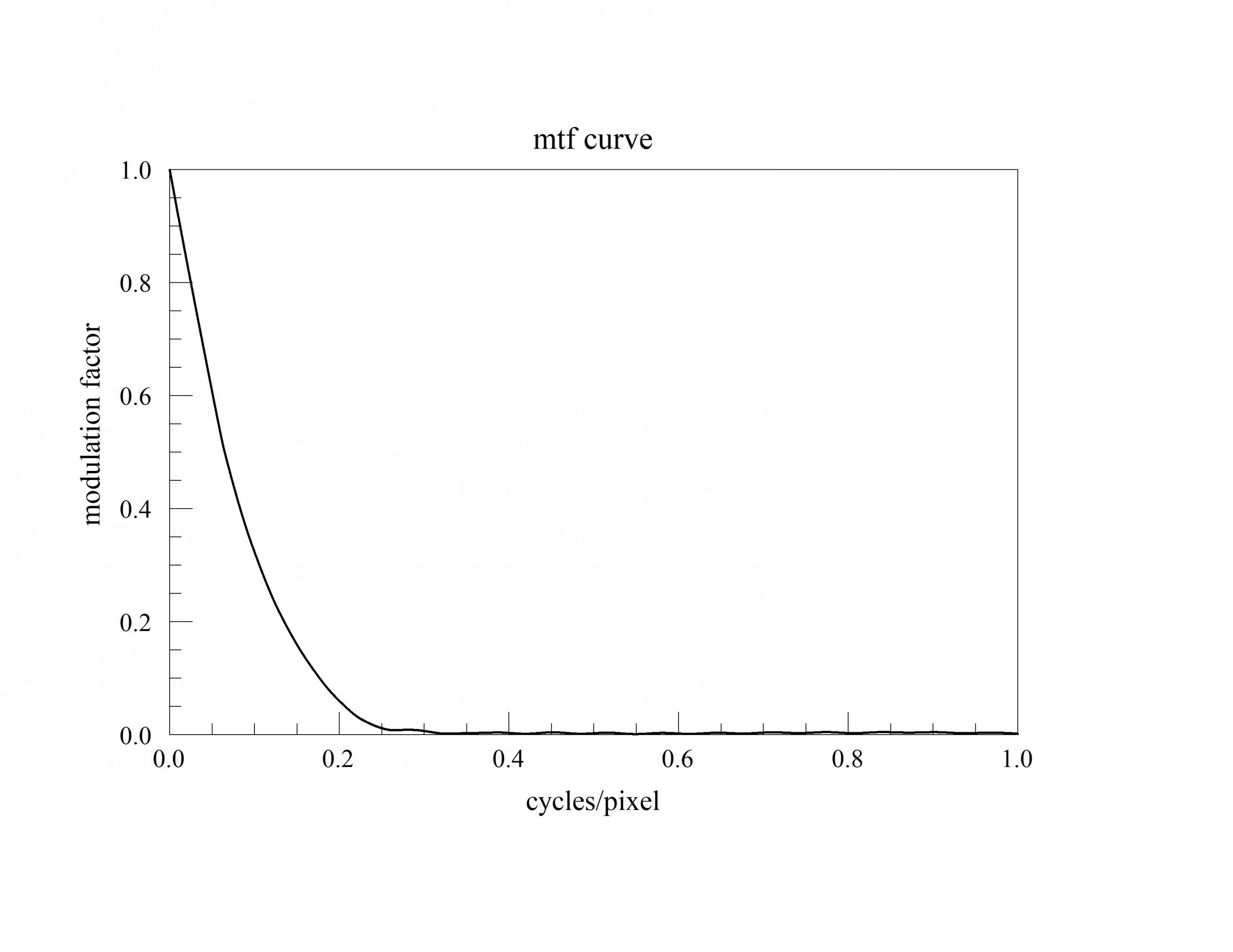
This got me to wondering what the actual optimum focus point of the scanner is. Due to manufacturing tolerances, this can vary from scanner to scanner, and needs to be tested individually.
Here are the results, in graph form, which show that the actual sweet spot (MTF50 line) is quite narrow, and in the case of my scanner, approximately 3.8mm above the scanner glass, higher than the stock Epson holders allow.
Horizontal resolution (across the scanner bed)
Vertical resolution (direction of scanner travel)
I'll provide a little more explanation in my next post.
--Greg
In a previous thread, I measured the height of my film holders on the "+" setting (nominally 3.5mm above the scanner glass), and found them to be close, 3.38mm, on average (4 holders, 2x35mm and 2x120). I was satisfied with the uniformity of the results for the film holders, and felt that once I found an optimum height, I could set up all my film holders the same way.
This got me to wondering what the actual optimum focus point of the scanner is. Due to manufacturing tolerances, this can vary from scanner to scanner, and needs to be tested individually.
Here are the results, in graph form, which show that the actual sweet spot (MTF50 line) is quite narrow, and in the case of my scanner, approximately 3.8mm above the scanner glass, higher than the stock Epson holders allow.
Horizontal resolution (across the scanner bed)
Vertical resolution (direction of scanner travel)
I'll provide a little more explanation in my next post.
--Greg
