• Welcome to Photrio!
    Registration is fast and free. Join today to unlock search, see fewer ads, and access all forum features.
    Click here to sign up

Olympus M. 15V Ni-CD Charger 1 for Motor drive

Two Rocks

H
Two Rocks

  • 2
  • 2
  • 27
.

A
.

  • 2
  • 3
  • 27

Recent Classifieds

Forum statistics

Threads
203,583
Messages
2,856,782
Members
101,913
Latest member
General
Recent bookmarks
0

nbagno

Subscriber
Allowing Ads
Joined
Oct 19, 2012
Messages
749
Location
SF Bay Area
Format
4x5 Format
So, I have this charger that should be putting out 14.4 VDC. Mine is putting out .4v. I am measuring at the pins at the end of the charging block, but I wanted to ask anyone with this charger if they read the correct voltage without out the charger connected to the battery. I’m unsure if it needs to be connected to the battery before it will output the correct voltage.
 
Nicad chargers are generally pretty simple things. Examining photos of it, I see that there needs to be a single voltage selection screw in the correct spot, but otherwise, you should be seeing a lot more than 0.4 volts under no-load conditions.
 
I think the voltage is measured directly at the charger's output, which tells you whether it's within the specified range.

If there's no voltage there and the batteries are connected, that sounds like a short circuit (~0 volts).
 
If there's no voltage there and the batteries are connected

That's apparently not the case.

that sounds like a short circuit (~0 volts).

0V is quite not the same as a short circuit and indeed, a charger outputting 0V (or rather, close to zero but not quite) is in all likelihood not shorted at the output.

I’m unsure if it needs to be connected to the battery before it will output the correct voltage.

Probably not. Sounds like your charger is dead. Maybe there's an electronics enthusiast near you who might be willing to diagnose and perhaps troubleshoot it. Stuff like this often turns out to be repairable.
 
Nicad chargers are generally pretty simple things. Examining photos of it, I see that there needs to be a single voltage selection screw in the correct spot, but otherwise, you should be seeing a lot more than 0.4 volts under no-load conditions.

That is my thinking as well.
 
That's apparently not the case.

0V is quite not the same as a short circuit and indeed, a charger outputting 0V (or rather, close to zero but not quite) is in all likelihood not shorted at the output.

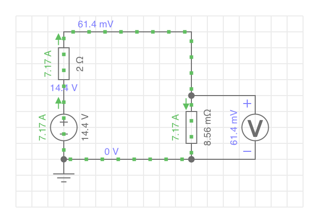
Equivalent circuit
A.png

  • Voltage source: 14.4 Volts DC
  • Load: 0 ohms (short)
  • Internal resistance of the voltage source: 2 ohms (or higher/lower)
  • Load (resistance of the copper cable/0.5 mm, 10 cm length): 8,55 milliohms
  • Voltage drop on the line: 61.4 mV
The 14.4 volts remain at the voltage source. At its output, you measure close to 0 volts due to the short.
 
If a voltage source is short-circuited (e.g., with a thick wire), its terminal voltage is 0 volts. The total source voltage drops across the internal resistance
Leonhard Stiny, Grundwissen Elektrotechnik und Elektronik. Eine leicht verständliche Einführung, 7. Aufl. 2018, Springer Verlag

My esteemed teacher, who is unfortunately no longer with us.

The batteries can be short-circuited. If they leak, the battery electrolyte will corrode the circuitry.
 
Last edited:
If there's no voltage there and the batteries are connected, that sounds like a short circuit (~0 volts).

But the error probably lies in my wording.

I'm assuming that the charger delivers the 14.4 volts, the batteries are the load and there‘s a short.

Therefore, the charger's open circuit voltage should be measured to determine where the fault lies.
 
I'm assuming that the charger delivers the 14.4 volts

Yeah, so that's the assumption that we're checking here and which seems to be not the case. He asks if it's normal if his charger actually doesn't output 14.4V, but instead outputs 0.4V without batteries connected to the output. I.e. the open loop voltage is close to zero. This doesn't imply a short circuit. A short circuit can be involved somewhere, but there's no evidence for it presently.


Therefore, the charger's open circuit voltage should be measured to determine where the fault lies.

That's what he did! Read post #1!
 
Yeah, so that's the assumption that we're checking here and which seems to be not the case. He asks if it's normal if his charger actually doesn't output 14.4V, but instead outputs 0.4V without batteries connected to the output. I.e. the open loop voltage is close to zero. This doesn't imply a short circuit. A short circuit can be involved somewhere, but there's no evidence for it presently.




That's what he did! Read post #1!

but I wanted to ask anyone with this charger if they read the correct voltage without out the charger connected to the battery

But we should stop now, since it's already OT.

Otherwise, the moderators will close the thread 😉
 
So, if anyone has this charger and you have a meter, I would be grateful if you could plug it in and measure the voltage on the two pins.
IMG_0893.jpeg
 
Although I don't have one of those, it was once my job to know a thing or two about the charge requirements for different types of batteries. I'd expect no-load output of that charger to be somewhere around 18 volts. What you've got is 1970s technology, before the days of multi-stage charging, and there was certainly nothing like USB-PD, where the appropriate voltage and current are negotiated between power supply and "intelligent" battery.

But even with a working charger, I would not attempt to charge that battery pack until it's been rebuilt.
 
Wowza, that's a half-watt charger. Trickling with a vengeance. That's a very dumb charger, designed to be disconnected after 6 hours, but not damage the cells if you do leave it connected. OP, has it worked in the past? Has it worked recently? Or is it new to you? I'd probably remove and reinsert the voltage selection screw just to make sure there's no corrosion on that side of things. There is a "built-in safety device" (i.e., fuse) which can be replaced by a service center, so I'd probably have a peep inside to check the fuse which is almost certainly OK, then check the voltage before it gets to the charger cord.
 
Wowza, that's a half-watt charger. Trickling with a vengeance. That's a very dumb charger, designed to be disconnected after 6 hours, but not damage the cells if you do leave it connected. OP, has it worked in the past? Has it worked recently? Or is it new to you? I'd probably remove and reinsert the voltage selection screw just to make sure there's no corrosion on that side of things. There is a "built-in safety device" (i.e., fuse) which can be replaced by a service center, so I'd probably have a peep inside to check the fuse which is almost certainly OK, then check the voltage before it gets to the charger cord.

It’s new to me. I have another one coming that I found for a couple of bucks so I’ll get to compair and have a reference as I tear one apart :smile:
 
OK, so it's never worked for you, in which case I'd guess it didn't work for the seller, either... Have fun looking inside.anway!
 
Equivalent circuit
View attachment 399022
  • Voltage source: 14.4 Volts DC
  • Load: 0 ohms (short)
  • Internal resistance of the voltage source: 2 ohms (or higher/lower)
  • Load (resistance of the copper cable/0.5 mm, 10 cm length): 8,55 milliohms
  • Voltage drop on the line: 61.4 mV
The 14.4 volts remain at the voltage source. At its output, you measure close to 0 volts due to the short.

Andreas, I don't think this analysis is correct. If the source is shorted (de facto + connected to - internally), the copper cable to the output is in parallel with the 0 ohm short, not in series. If a source like this is shorted internally, probably you measure 0 V at the output and it gets really hot really fast. Then the magic smoke comes out and it doesn't work any more.

I would more suspect a damaged wire in the output or the connection of the transformer to the internal circuitry.

Regarding your copy of the charger, I think these types of dumb chargers for NiCd and the like usually have a fairly high no-load voltage and drop closer to the rated voltage when the load is connected - meaning, the internal resistance of the charger source is comparable to the internal resistance of the battery. The fact that your charger's output current rating is so low means it has a high internal resistance and connecting a load will pull its voltage down.

As an example, I just pulled a transformer-type DC adapter out of my box of such junk (used once upon a time to charge an old bicycle light, before Li-ion batteries). It's rated 9 VDC and 300 mA output. Connecting a DVM across it with no load, it reads 10.7 VDC. This is not as extreme as your example, but this one has a higher output current rating so it would get pulled down less.
 
As an example, I just pulled a transformer-type DC adapter out of my box of such junk (used once upon a time to charge an old bicycle light, before Li-ion batteries). It's rated 9 VDC and 300 mA output. Connecting a DVM across it with no load, it reads 10.7 VDC. This is not as extreme as your example, but this one has a higher output current rating so it would get pulled down less.

What could be causing my charger to have double the output voltage? I suspect it's a transformer, a rectifier, electrolytic capacitors, and a voltage regulator.
 
Regarding your copy of the charger, I think these types of dumb chargers for NiCd and the like usually have a fairly high no-load voltage and drop closer to the rated voltage when the load is connected - meaning, the internal resistance of the charger source is comparable to the internal resistance of the battery. The fact that your charger's output current rating is so low means it has a high internal resistance and connecting a load will pull its voltage down.

Thanks, I can understand that.

But shouldn't there be a reference to it on the nameplate?
 
What could be causing my charger to have double the output voltage? I suspect it's a transformer, a rectifier, electrolytic capacitors, and a voltage regulator.

I'm not sure there is a voltage regulator in a transformer based dc adapter of this vintage. Your adapter has some internal impedance, which translates to a resistance in DC terms. The batteries also have some internal resistance.

This charger is intended to charge the battery pack at a very low current, ~ 36 mA, which is much lower than the output current the batteries are capable of - it's a slow or trickle charger. That helps preserve the batteries on a dumb charger. That also suggests the internal resistance of the charger is significantly higher than that of the battery pack.
 
I'm not sure there is a voltage regulator in a transformer based dc adapter of this vintage.

Regardless of vintage, it's effectively a current source. Within a certain margin, it'll generate whatever voltage needed to push that 36mA through the load. Of course the voltage cannot rise infinitely, but the point remains that it makes no sense for this device to be voltage regulated given its very nature.
 
A case for Perplexity 😉

**Current matching** in power supplies refers to ensuring that the power supply can provide at least as much current (amperage) as the connected device requires. The output current rating of the power supply must match or exceed the device's needs—using a supply with a higher current rating is safe, but the voltage must match exactly[4][8].

In practice, "current matching" is less about adjusting the supply to a precise current and more about selecting a supply that meets or exceeds the device's current demand. The device will only draw the current it needs, provided the supply can deliver it[4][8].

If a power supply offers current limit adjustment, it can be set to restrict the maximum output current to protect the device, but this is typically called "current limit adjustment" or "current setting," not "current matching"[3][4].

Quellen
[1] Power Supply Basics: Function and Operation Explained https://www.actpower.com/blog/what-is-a-power-supply-and-how-does-it-work/
[2] POWER SUPPLY BASICS - Wavelength Electronics https://www.teamwavelength.com/power-supply-basics/
[3] Glossary of Power Supply Terms - Bel Fuse https://www.belfuse.com/resource-library/tech-paper/glossary-of-power-supply-terms
[4] Can I Use a Charger With the Same Voltage but Different Amperage ... https://askleo.com/same-voltage-but-different-amperage/
[5] How to Choose a Power Supply? AC to DC Power Supply Introduction https://www.fsp-group.com/en/knowledge-tec-26.html
[6] Power supply - Wikipedia https://en.wikipedia.org/wiki/Power_supply
[7] Understanding DC Power Supplies – ITP Physical Computing - NYU https://itp.nyu.edu/physcomp/lessons/electronics/understanding-dc-power-supplies/
[8] Choosing power supply, how to get the voltage and current ratings? https://electronics.stackexchange.c...ly-how-to-get-the-voltage-and-current-ratings
 
Photrio.com contains affiliate links to products. We may receive a commission for purchases made through these links.
To read our full affiliate disclosure statement please click Here.

PHOTRIO PARTNERS EQUALLY FUNDING OUR COMMUNITY:



Ilford ADOX Freestyle Photographic Stearman Press Weldon Color Lab Blue Moon Camera & Machine
Top Bottom